各班级:
勤工助学是提高学生实际工作能力、培养学生自立自强精神的重要途径,也是必赢bwin官网对家庭经济困难学生资助的一项重要工作。为做好2017-2018学年第一学期必赢bwin官网勤工助学工作岗位的招聘工作,现将本学期勤工助学岗位招聘相关事宜通知如下:
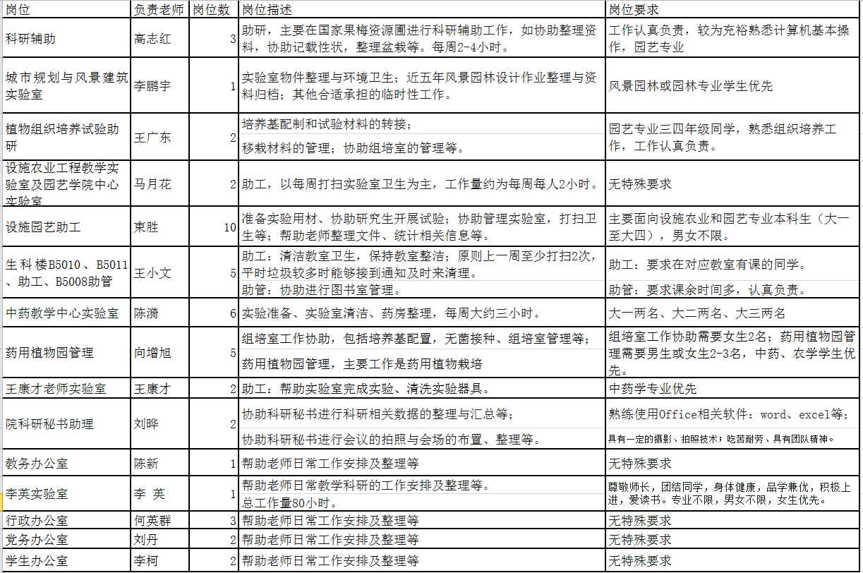
一、岗位设置数量及要求

二、招聘原则
岗位遵守公平竞争、择优录取原则。因岗位数量有限,家庭情况困难的学生优先。
三、招聘方式
1.申请方式:填写申请表(见附件1,可自行打印也可到生科楼B4010领取纸质版),纸质申请表于2017年10月20日下午3点前交至生科楼B4010李老师处(不可代交)。
2.录取方式:经学院与岗位负责人共同商议决定录取名单,如需面试另行通知。
如有疑问,请咨询 赵同学 15366126563
必赢bwin官网登录入口学生办公室
2017年10月16日